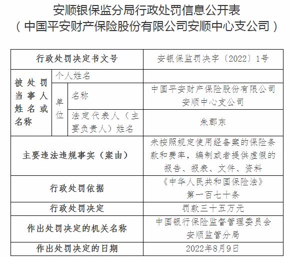
2022年8月9日,中国银行保险监督管理委员会贵州监管局公布的行政处罚信息显示:中国平安财产保险股份有限公司安顺中心支公司因未按照规定使用经备案的保险条款和费率,编制或者提供虚假的报告、报表、文件、资料,根据《中华人民共和国保险法》第一百七十条规定,对中国平安财产保险股份有限公司安顺中心支公司罚款三十五万元。
2022年8月9日,中国银行保险监督管理委员会贵州监管局公布的行政处罚信息显示:中国平安财产保险股份有限公司安顺中心支公司因未按照规定使用经备案的保险条款和费率,编制或者提供虚假的报告、报表、文件、资料,根据《中华人民共和国保险法》第一百七十条规定,对中国平安财产保险股份有限公司安顺中心支公司罚款三十五万元。
中国平安财产保险股份有限公司安顺中心支公司成立于2007-03-28,负责人为朱郡东,经营范围包含:法律、法规、国务院决定规定禁止的不得经营;法律、法规、国务院决定规定应当许可(审批)的,经审批机关批准后凭许可(审批)文件经营;法律、法规、国务院决定规定无需许可(审批)的,市场主体自主选择经营。(企业财产损失保险、家庭财产损失保险、短期健康保险、意外伤害保险、建筑工程保险、安装工程保险、货物运输保险、机动车辆保险、船舶保险、能源保险、法定责任保险、一般责任保险、保证保险、信用保险、种植保险、养殖保险,代理国内外保险机构检验、理赔、追偿及其委托的其他有关事宜,经中国保监会批准的其他业务。(以下空白))。中国平安财产保险股份有限公司安顺中心支公司目前的经营状态为存续(在营、开业、在册)。
根据《中华人民共和国保险法》第一百七十条规定:有下列行为之一的,由保险监督管理机构责令改正,处十万元以上五十万元以下的罚款;情节严重的,可以限制其业务范围、责令停止接受新业务或者吊销业务许可证:
(一)编制或者提供虚假的报告、报表、文件、资料的;
(二)拒绝或者妨碍依法监督检查的;
(三)未按照规定使用经批准或者备案的保险条款、保险费率的。
行政处罚信息公开表原文如下:

来源:中国银行保险监督管理委员会贵州监管局
温馨提示:太保资产总经理余荣权:公司对权益投资抱积极态度。最新动态随时看,请关注金投网APP。
相关推荐
-
2022年8月9日,中国银行保险监督管理委员会贵州监管局公布的行政处罚信息显示:中国平安财产保险股份有限公司安顺中心支公司邱锦睿因未按照规定使用经备案的保险条款和费率,编制或者提供虚假的报告、报表、文件、资料,根据《...监管动态 2022-8-31 10:48:460阅读
-
2022年8月16日,中国银行保险监督管理委员会厦门监管局发布《中国银保监会厦门监管局关于林辉任职资格的批复厦银保监复〔2022〕139号》,核准林辉中国平安财产保险股份有限公司分公司总经理的任职资格。...监管动态 2022-8-29 10:26:050阅读
-
昨日,中国银保监会辽宁监管局连续发布多则行政处罚决定书。...监管动态 2021-8-11 10:37:070阅读
-
进入21世纪以来,全球气温加速上升,气候变化对人类的影响是广泛而深刻的,如果不立即采取有效的减灾政策和行动,将造成不可逆转的全球生态灾难和巨大的经济损失。环境问题首次成为世界经济论坛成员国最为关注的长期风险。与新...行业资讯 2021-3-5 13:16:510阅读
-
据最高人民法院网站消息,最高法今日发布第一批涉互联网典型案例。这次发布的10个典型案例包含了涉互联网领域内的小额借款合同纠纷、网络购物合同纠纷、网络服务合同纠纷、隐私权纠纷、知识产权与竞争纠纷等多类型案件。最高法...保险案例 2018-8-20 14:15:580阅读


