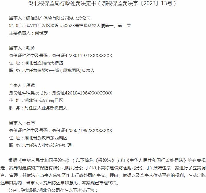
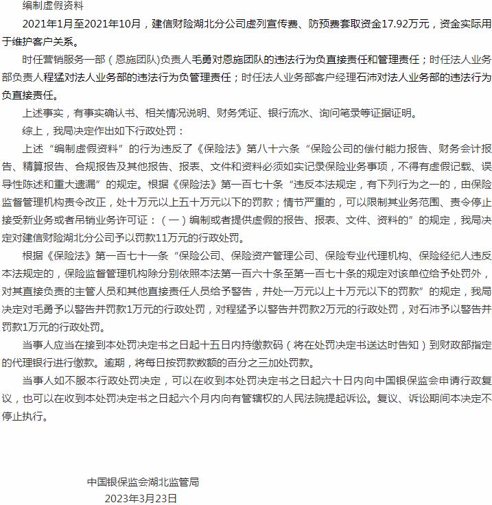
2023年3月23日,中国银行保险监督管理委员会湖北监管局公布的行政处罚信息显示:建信财产保险有限公司湖北分公司因编制虚假资料,时任营销服务一部(恩施团队)负责人毛勇对恩施团队的违法行为负直接责任和管理责任
2023年3月23日,中国银行保险监督管理委员会湖北监管局公布的行政处罚信息显示:建信财产保险有限公司湖北分公司因编制虚假资料,时任营销服务一部(恩施团队)负责人毛勇对恩施团队的违法行为负直接责任和管理责任;时任法人业务部负责人程猛对法人业务部的违法行为负管理责任;时任法人业务部客户经理石沛对法人业务部的违法行为负直接责任,根据《中华人民共和国保险法》第一百七十条,第一百七十一条规定,对建信财险湖北分公司予以罚款11万元的行政处罚,对毛勇予以警告并罚款1万元的行政处罚,对程猛予以警告并罚款2万元的行政处罚,对石沛予以警告并罚款1万元的行政处罚。
建信财产保险有限公司湖北分公司成立于2019-08-02,负责人为何世彦,企业地址位于武汉市江汉区建设大道623号福星科技大厦第一、二层#,所属行业为保险业,经营范围包含:在湖北省行政辖区内开展有以下业务:机动车保险,包括机动车交通事故责任强制保险和机动车商业保险;企业/家庭财产保险及工程保险(特殊风险保险除外);责任保险; 船舶/货运保险;短期健康/意外伤害保险;上述业务的再保险业务;中国银保监会批准并经总公司授权的其他业务。
根据《中华人民共和国保险法》第一百七十条规定:有下列行为之一的,由保险监督管理机构责令改正,处十万元以上五十万元以下的罚款;情节严重的,可以限制其业务范围、责令停止接受新业务或者吊销业务许可证:
(一)编制或者提供虚假的报告、报表、文件、资料的;
(二)拒绝或者妨碍依法监督检查的;
(三)未按照规定使用经批准或者备案的保险条款、保险费率的。
根据《中华人民共和国保险法》第一百七十一条规定: 【未按规定报送有关材料,未按规定将拟定险种的保险条款和保险费率报送备案的法律责任】违反本法规定,有下列行为之一的,由保险监督管理机构责令改正;逾期不改正的,处以1万元以上10万元以下的罚款:
(一)未按照规定报送或者保管报告、报表、文件、资料的,或者未按照规定提供有关信息、资料的;
(二)未按照规定报送保险条款、保险费率备案的;
(三)未按照规定披露信息的。
行政处罚决定书原文如下:


文章来源:中国银行保险监督管理委员会网站
温馨提示:中国太保资产总经理余荣权:长久期利率债仍然是主要配置方向。最新动态随时看,请关注金投网APP。
相关推荐
-
2023年3月23日,中国银行保险监督管理委员会湖北监管局公布的行政处罚信息显示:国泰财产保险有限责任公司湖北分公司因编制虚假资料,时任公司业务员余鹏对违法行为负直接责任,根据《中华人民共和国保险法》第一百七十条,第一...监管动态 2023-3-31 9:45:030阅读
-
3月28日,中国再保险(集团)股份有限公司(简称“中国再保险”)发布2022年业绩公告称,2022年公司实现总保费收入人民币1697.65亿元,同比增长4.3%。...公司动态 2023-3-31 9:21:270阅读
-
2023年3月13日,中国银行保险监督管理委员会江西监管局公布的行政处罚信息显示:湖北大同保险经纪有限公司江西分公司刘志伟因未按规定开立独立的客户资金专用账户;未按规定出示客户告知书,根据《保险经纪人监管规定》第九十五...监管动态 2023-3-29 10:39:060阅读
-
2023年3月13日,中国银行保险监督管理委员会江西监管局公布的行政处罚信息显示:湖北大同保险经纪有限公司江西分公司因未按规定开立独立的客户资金专用账户;未按规定出示客户告知书,根据《保险经纪人监管规定》第九十五条、第...监管动态 2023-3-29 10:35:300阅读
-
郭忠勇,2022年9月被任命为保诚集团投资总监,负责制定并执行保诚集团在亚洲和非洲市场的投资策略。在加入保诚之前,郭忠勇曾在卡塔琳娜控股公司(CatalinaHoldings)担任亚欧投资总监。...公司动态 2023-3-28 9:20:230阅读





