2023年6月19日,中国银行保险监督管理委员会新疆监管局公布的行政处罚信息显示:中国平安人寿保险股份有限公司乌鲁木齐市米东支公司因未在5个工作日内注销443名离职从业人员的执业登记,根据《保险销售从业人员监管办法》第三十二条规定
2023年6月19日,中国银行保险监督管理委员会新疆监管局公布的行政处罚信息显示:中国平安人寿保险股份有限公司乌鲁木齐市米东支公司因未在5个工作日内注销443名离职从业人员的执业登记,根据《保险销售从业人员监管办法》第三十二条规定,对中国平安人寿保险股份有限公司乌鲁木齐市米东支公司警告,并处罚款八千元。
中国平安人寿保险股份有限公司乌鲁木齐市米东支公司成立于2016-11-10,负责人为李根,企业地址位于新疆乌鲁木齐市米东区民康中路972号阳光国际公寓商住小区7幢公寓613室、614室、615室,所属行业为保险业,经营范围包含:承保人民币和外币的各种人身保险业务,包括各类人寿保险、健康保险、意外伤害保险等保险业务;办理各种法定人身保险业务;证券投资基金销售业务;代理国内外保险机构检验、理赔、及其委托的其他有关事宜;经中国保监会批准的其他业务。
根据《保险销售从业人员监管办法》第三十二条规定:
保险公司、保险代理机构违反本办法第十三条、第十五条、第十八条、第二十条至第二十三条、第二十七条规定的,由中国保监会责令改正,给予警告,并处违法所得一倍以上三 倍以下的罚款,但最高不超过3万元,没有违法所得的,处1万元以下的罚款。
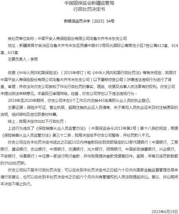
行政处罚决定书原文如下:

文章来源:中国银行保险监督管理委员会网站
温馨提示:中国太保寿险副总经理魏琳:太保家园今年上半年拉动首年新保保费规模达70多亿元。最新动态随时看,请关注金投网APP。
相关推荐
-
2023年6月19日,中国银行保险监督管理委员会新疆监管局公布的行政处罚信息显示:中国平安人寿保险股份有限公司新疆分公司因未按规定时限办理从业人员执业登记注销手续,根据《保险销售从业人员监管办法》第三十二条规定...监管动态 2023-7-7 10:23:550阅读
-
2023年6月19日,中国银行保险监督管理委员会新疆监管局公布的行政处罚信息显示:中国平安人寿保险股份有限公司乌鲁木齐市新市区支公司因未及时注销离职从业人员的执业登记,根据《保险销售从业人员监管办法》第三十二条规定...监管动态 2023-7-6 10:35:300阅读
-
2023年6月19日,中国银行保险监督管理委员会新疆监管局公布的行政处罚信息显示:中国平安人寿保险股份有限公司乌鲁木齐市第五支公司因未在5个工作日内注销403名离职从业人员的执业登记,根据《保险销售从业人员监管办法》第三十...监管动态 2023-7-6 10:31:410阅读
-
7月5日,国家金融监督管理总局官网披露多张罚单。人保财险长春分公司、中策保险经纪有限公司吉林分公司、吉林省同济保险公估有限公司因违法违规行为受到吉林银保监局的处罚,处罚日期为6月30日。...行业资讯 2023-7-7 9:26:260阅读
-
7月3日,国家金融监督管理总局发布的许可证信息显示,瑞众人寿保险有限责任公司(简称“瑞众人寿”)日前获得保险许可证。...公司动态 2023-7-4 10:58:120阅读






